新闻中心
2020
11 / 09

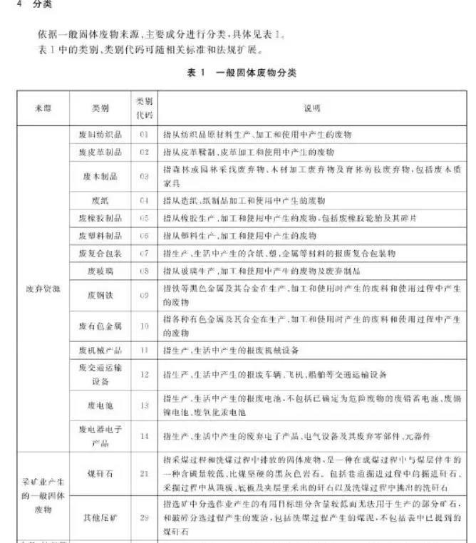
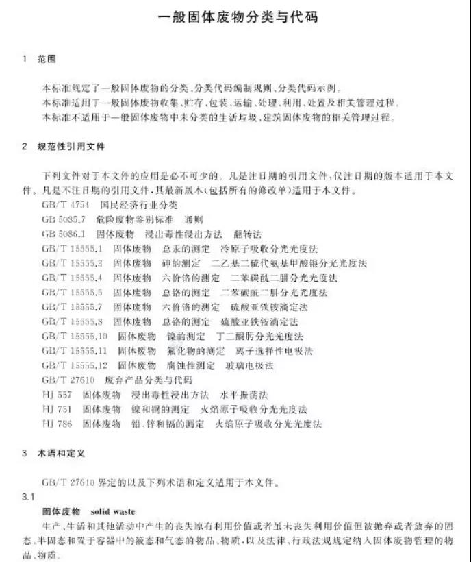
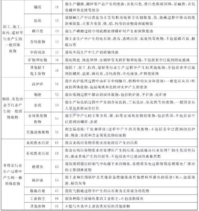
政策 | 国家新发布《一般固体废物分类与代码》

发布 / 3044永利集团
A A 手机阅读本篇文章






精选新闻 News
2025
09 / 28

聚焦强治理、优供给等5方面 钢铁行业稳增长路径明确

9月22日,工业和信息化部、自然资源部、生态环境部等五部门近日联合发布《钢铁行业稳增长工作方案(2025-2026年)》

2025
09 / 06

上半年钢铁行业利润总额同比增长63.26%,超7亿吨钢铁产能实现超低排放

上半年,重点统计的钢铁企业,节能环保投资占比达28.9%,总能耗同比下降1.5%。截至7月底,全国已有6亿吨粗钢产能、147家钢铁企业完成全流程超低排放改造

2025
07 / 14

前五月我国钢铁行业效益提升

根据中国钢铁工业协会数据,今年1—5月,全国粗钢产量4.32亿吨,同比下降1.7%。在利润方面,钢铁行业有积极变化,国家统计局数据显示,1—5月,我国黑色金属冶炼和压延加工业累计实现利润总额316.9亿元,盈利情况好于2024年全年的291.9亿元。

首页 / 新闻中心 / 其他资讯